私たちのAmp社との直接の対話は、2025年1月14日に始まりました。
そして、その際、Amp社が対話の内容を「機密情報」として外部に漏らすなという誓約書を要求したこと、提出を約束した議事録について住民の修正意見を受け入れなかったこと、そして最終的には後になって録音記録を保管せず、正確な議事録を作る準備も姿勢もなかったことなどの顛末は、Amp社との対話備忘録 Iと II で明らかにした通りです。
私たちはAmp社との対話を重ねる中で、多少なりとも自社の住民対応上も問題を認めて、その姿勢を修正したり、議事録についても最大限の誠意を見せて、作り直すと期待していましたが、残念ながら期待外れでした。
Amp社は対応上の問題を認めることもなければ謝罪もなく、Amp社長谷部氏に至っては、最初から詳細な議事録など作るつもりはなかったという開き直りの姿勢すら示しています。
県議や福島市韓審議会長が立会人を務める公けの住民対話の記録ですら、軽視するAmp社ですから、今後とも住民側でAmp社の発言や行動を丁寧に記録し続け、公開しない限り、過去の発言や約束がなかったことにされてしまう恐れがあります。そこで、私たちはここに、Amp社との対話備忘録の第三弾として、2025年1月14日の対話会(於:奥村組事務所)の議事録を公開します。
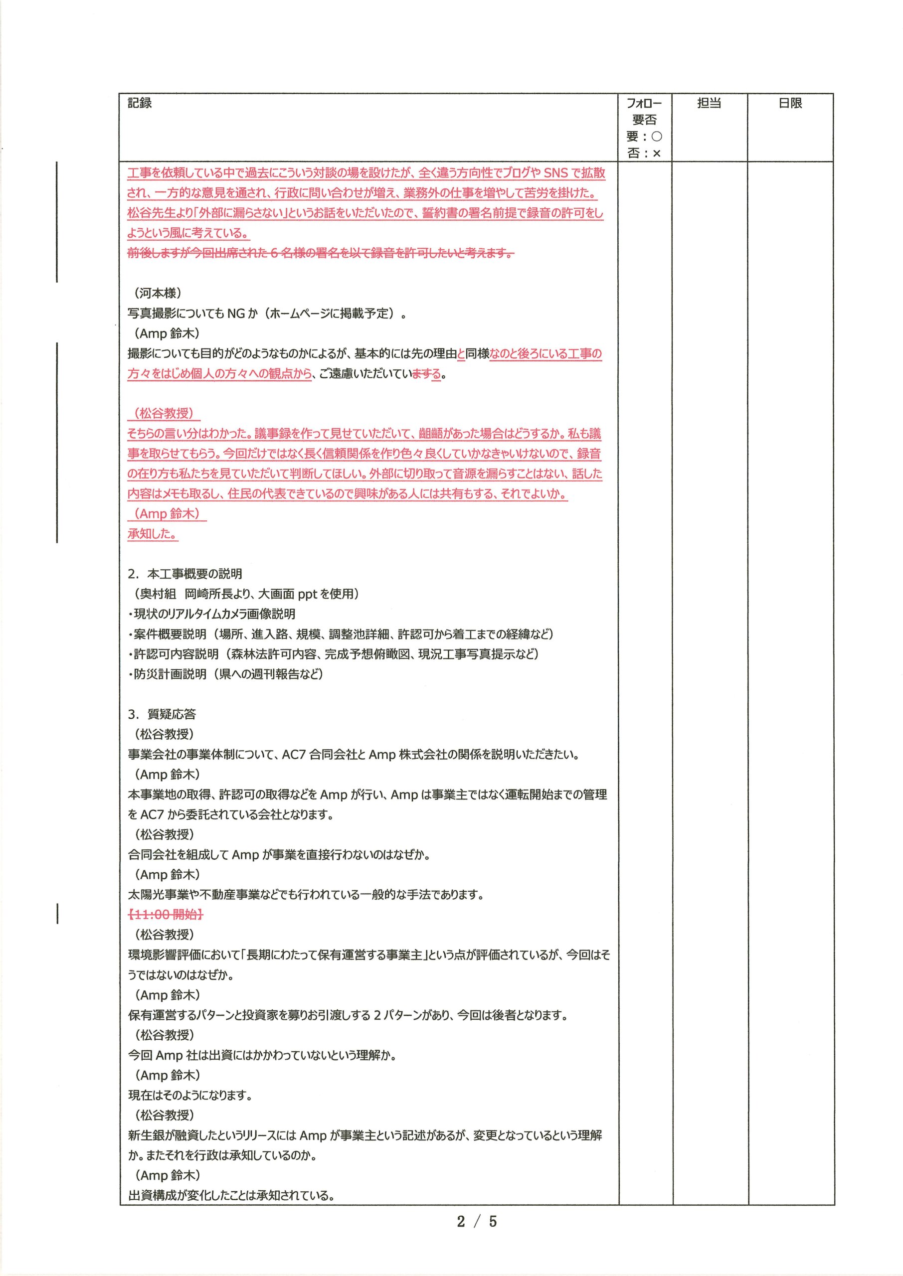
これをお読みいただければ、Amp社の事業者としての姿勢、住民対応上の問題、またAmp社が住民に対して口頭では何を約束し、何を果たしてきたいないのかがお分かりになるはずです。また、Amp社作成の議事録案と比較することで、Amp社が何を記録に残したくなかったかが、より鮮明になるはずです。
なお、Amp社から提出された議事録案は5ページ。私たち住民側の記録は37ページです。以下では、Amp社の議事録案の各ページを示しつつ、それにおおよそ該当する部分の住民側の正確な記録を掲示していきます。














































